今天是
设为首页
|
加入收藏
首页
学校概况
学校简介
荣誉之窗
特色建设
办学成果
年度回顾
校园动态
校园公告
校园综合
每周工作
挂牌督导
工会活动
党务工作
廉洁文化
组织建设
专题活动
党建特色
德育工作
常规管理
群团建设
队伍建设
德善品格
心灵驿站
主题活动
队旗飘飘
家校互动
关工工作
教学天地
教学管理
主题教研
书香校园
教学成果
承办活动
质量提升
艺术教育
体育教育
卫生教育
科技教育
综合实践
社团建设
集团化办学
教科之窗
科研队伍
科研活动
课题研究
特色建设
科研成果
后勤服务
后勤装备
校园安全
每周菜谱
首页
>
校园动态
>
每周工作
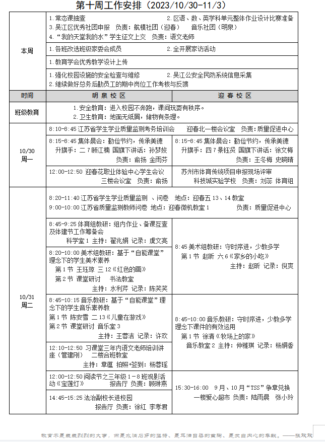
第十周工作安排(2023/10/30-11/3)
日期:2023-10-30 12:19:38 浏览量:
578
操作>>
上一篇:
第十一周工作安排(2023/11/6-11/10)
下一篇:
第九周工作安排(2023/10/23-10/27)
返回首页
关闭页面